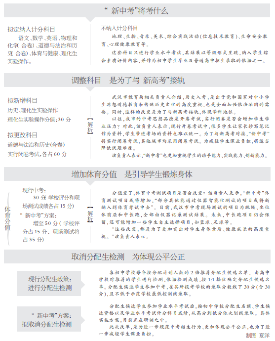
武汉市教育局解读“新中考”方案 拟定历史纳入计分科目 体育增至50分

发布时间:2018-05-15 00:00 作者: 信息来源: 武汉市人民政府门户网站

 

链接: 区人大 | 区纪委监委机关
主办单位:好博    地址:武汉经济技术开发区川江池二路军山新城春笋C栋
承办单位:武汉经济技术开发区(汉南区)城市运行管理中心    地址:武汉经济技术开发区川江池二路军山新城春笋D栋
隐私声明 网站地图 收藏本站
备案证编号:鄂ICP备2022016438号-1 ©1997- 版权所有
鄂公网安备 42011302000122号 网站标识码:4201130014

主办单位:好博

承办单位:武汉经济技术开发区(汉南区)城市运行管理中心

备案证编号:鄂ICP备2022016438号-1©1997- 版权所有

鄂公网安备 42011302000122号 网站标识码:4201130014

无障碍功能 武汉经开区

政府服务便民热线
12345